全国服务热线:
+86-372-2595077/2595078/2595088
用途:
本产品为差动电感式感应直线位移传感器,是引进德国比索(BSO)公司技术生产,在直流24V控制电路中,与测量解调器配套使用。传感器将由本身可移动的铁芯位置变化引起的电感变化反馈至解调器,解调器再将电感变化转化成电压信号而输出。主要用于液压闭环控制系统,它的工作原理是将被检测部件接触或连接的感芯的位移转换成控制系统可识别变化的电压信号,主要用于主阀芯位置、柱塞泵配流盘倾斜角的检测。
产品型号 | L/mm |
IW9-03-01(15) | 15 |
IW9-03-01(18) | 18 |
IW9-03-01 | 22 |
行程-力特性曲线

主要技术参数
型号 | IW9-03 |
工作行程 (mm) | ±4.5 |
线性度 (%) | |
重复精度 (%) | ≤1 |
载波频率 (KHz) | 2.5 |
线圈电阻20℃ (Ω) | I-31Ⅱ-31Ⅲ-45 |
线圈电感 (mH) | 6-8 |
防护等级 | IP65 |
承受静态油压 (Mpa) | 31.5 |
外形及安装尺寸

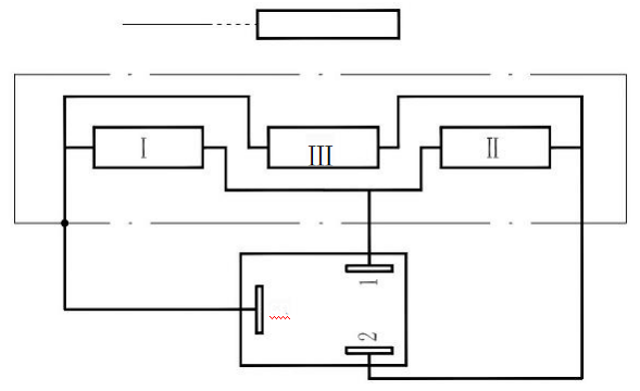
电气连接

使用注意事项
● 传感器采用符合ISO4400标准的插座。
● 控制电源由放大器供给。
● 液压系统工作介质为矿物油,磷酸脂油。
● 传感器为连续工作制。
● 线圈位置轴向可调±2mm。
样本说明
● 对超出本样本要求的应用场合,请询问本公司。
● 特性曲线仅供参考。
● 主要特性参数均为实验室条件下获得。本公司保留修改参数的权力。
中文(简体)
English
Русский
Espa?ol